
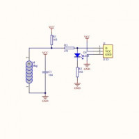
Este módulo cuenta con un sensor de campo magnético y un LED el cual deberá conectarse al pin 13 del Arduino, al detectar un campo el LED se encenderá y de esta manera generara una alerta. De no detectar ningún campo el LED permanecerá apagado.


